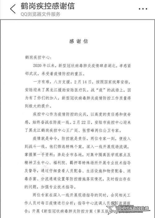
中国经济新闻联播3月6日黑龙江鹤岗电(记者陆铁男 通讯员曹晓宇)记者今天上午从鹤岗市卫生健康委员会获悉,该市疾控中心4日收到了湖北省安陆市疾控中心发来的感谢信,感谢鹤岗市王广廷、张雪峰两位公共卫生专家的专业指导和无私奉献。


感谢信写道,2月22日,黑龙江省鹤岗市疾控中心的王广廷、张雪峰两位公共卫生专家进驻安陆市以来,充分发挥自身专业优势,迅速进入角色,制定工作方案,明确工作思路,深入一线了解当地疫情形势,指导安陆市疾控中心开展疫情防控工作。他们筛选特殊个案,开展现场流调,掌握第一手资料;他们奔赴全市各地,对集中隔离医学观察点及精神卫生中心、福利院、羁押等特殊场所开展专业技术指导及督导;他们每日分析疫情、指导撰写流调报告、开展培训等。他们不辱使命,坚定信心,为安陆市早日取得疫情防控的胜利,贡献了自己的一份力量。
据了解,安陆市疾控中心同时向黑龙江医疗队发去了感谢信,感谢鹤岗市疾控中心两位公共卫生专家对他们新冠肺炎疫情防控工作的大力支持和帮助。


【责任编辑:李文文】













