
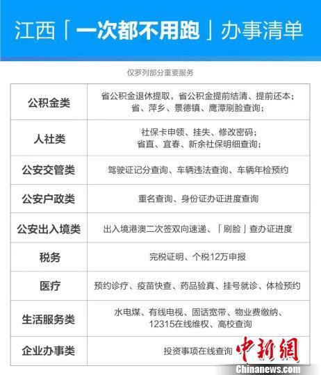
【中国经济新闻联播综合】江西居民在支付宝授权政府机构进行实名认证后,就能“一次不用跑”,在家完成政务办事、医疗服务、生活缴费等方面的110项政务服务。江西省政府新闻办公室供图中新网南昌11月12日电,12日,江西一网通办小程序“赣服通”在支付宝上线,江西居民在支付宝授权政府机构进行实名认证后,就能“一次不用跑”,在家完成政务办事、医疗服务、生活缴费等方面的110项政务服务。值得注意的是,在上线的电子证件中,“电子离婚证”是全国首创。

11月12日,江西一网通办小程序“赣服通”在支付宝上线。李韵涵 摄
江西省委常委、常务副省长毛伟明当日在“赣服通”上线启动会上表示,江西近年来积极构建便捷高效的政务服务体系,省本级依申请事项“一次不跑、只跑一次”比例将达到80%。此次“赣服通”首批推出的110项服务内容,都是关乎企业、群众切身利益的公安、教育、社保、住房、交通、税务等高频事项,初步实现了“一机在手、办事无忧”。
据江西省大数据中心主任金俊平介绍,此次上线的还包括身份证网证、电子驾驶证、电子行驶证等,江西也由此成为全国电子证件类型最多、覆盖范围最广的省份。民众在政务服务大厅办事时发现忘带证件时,通过领取电子证件,就可办理,不再折返跑。

在“赣服通”上线的电子证件中,“电子离婚证”是全国首创。江西省政府新闻办公室供图
据介绍,在“赣服通”上线的电子证件中,“电子离婚证”是全国首创。在江西已经办理离婚手续的夫妻,可在“赣服通”中领取到和实体证相对应的电子离婚证。除了能证明婚姻存续关系外,电子离婚证在购房、贷款、房屋拆迁、房产过户、财产公证等处都能使用。
江西同时还是全国首个将人脸识别技术应用于出入境的省份。民众通过“赣服通”在线预约、填表、缴费、“刷脸”查询出入境业务办理进度,最快可3分钟办结。
目前,已有江苏、福建、安徽、四川、浙江、江西、广州、武汉、海口9省市支付宝“一网通办”小程序上线,涵盖百余种类千余项服务。
(原题为《支付宝上线全国首张电子离婚证 江西百项政务服务“一键办理”》)













