
日前,封面新闻记者从多个渠道获悉,曾被多家媒体报道过的山东张志超案已被最高人民法院指令再审。
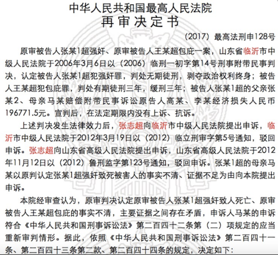
中国裁判文书网于2017年12月28日公布了该案的再审决定书:最高法院经审查认为,原审判决认定原审被告人张志超强奸致人死亡、原审被告人王广超包庇的事实不清,主要证据之间存在矛盾。

最高法院依据刑事诉讼法的有关条款,决定指令山东高院另行组成合议庭对案进行再审。
2月1日,张志超的代理律师、北京大禹律师事务所李逊向封面新闻记者证实,此案已由最高法指令再审,但目前尚未收到再审决定书。
2005年2月,时年不满16岁的山东临沭县高一学生张志超被警方拘留,他被认定为一起校园奸杀案的凶手,受害者是同校女生高某。
在检方的指控中,张志超在学校洗刷间内强奸了高某,并致其窒息死亡,判决书中显示,次日张志超再次进入洗刷间奸尸并将尸体多处割破。
2006年3月,山东临沂中院做出一审判决认定张志超强奸罪成立,判处其无期徒刑。与张志超同年级的王广超被控犯有包庇罪,判处有期徒刑三年缓期三年执行。一审宣判后,张志超没有提出上诉。
入狱5年后,张志超提出申诉,否认当年强奸案是其所为,并称其在审讯阶段受到警方刑讯逼供,同案的高广超也在接受媒体采访时承认当年曾遭刑讯逼供。
李逊律师认为此案有诸多疑点:案件被认定为强奸案,但受害者身上未提取到精液和其他身体物质;张志超前后9次询问笔录中口供不一致,供述不稳定,比如对于受害者的衣着就出现多次变化;本案证明张志超作案的物证稀缺,唯一的物证是被认为插入死者肛门的木棒,但上面却未提取受害者的相关物质和张志超指纹;此外,李逊认为张志超的作案时间和警方认定的犯罪现场均存疑。
与新疆周远案类似,从2011年开始,张志超的母亲马玉萍向山东各级司法部门进行申诉。她告诉封面新闻记者,这几年,自己大部分时间往返于法院、检察院、儿子服刑的监狱等地。
临沂市中级人民法院于2012年3月19日以(2012)临立刑审字第5号通知,驳回申诉。山东省高级人民法院于2012年11月12日以(2012)鲁刑监字第123号通知,驳回申诉。
在山东高院的《驳回申诉通知书》中,该院认为“经审理查明,无证据证实申诉人张志超在公安机关所做的有罪供述系刑讯逼供所得。”
在申诉被山东高院驳回后,张志超案上诉至最高人民法院,此后,最高法院多次通过远程视频接访系统了解案情并于2017年立案审查。
封面新闻记者了解到,张志超在监狱服刑期间多次获得减刑,目前剩余刑期在五年左右。













