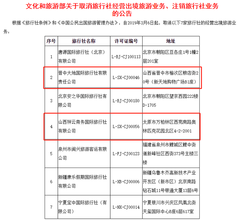
【中国经济新闻联播讯 记者王海珠】五一假期到来之际,有关部门针对旅游行业的各种乱象进行了整治,新一批旅行社黑名单出炉。记者从文化和旅游部获悉,文化和旅游部近日发布《关于取消旅行社经营出境旅游业务、注销旅行社业务的公告》,取消7家旅行社的经营出境旅游业务,注销3家旅行社的旅行社业务。
记者注意到,截至目前,今年文化和旅游部共取消30家旅行社的出境游业务、注销11家旅行社的旅行社业务。
其中,山西千朝国际旅行社有限公司等5家山西旅行社被点名:




山西千朝国际旅行社有限公司(许可证编号L-SX-CJ113)、晋城大美旅行社有限公司(许可证编号L-SX-CJ00099)、晋中大地国际旅行社有限责任公司(许可证编号L-SX-CJ00046)、山西祥云商务国际旅行社有限公司(许可证编号L-SX-CJ00056)被取消经营出境旅游业务;
太原市西山国际旅行社有限公司(许可证编号L-SX-CJ00063)被取消旅行社业务。
【责任编辑:王海珠】













