
中国经济新闻联播9月30日海口电【记者张晓敏】9月30日上午,“第八届全国品牌故事大赛海口赛区决赛”在海南省质量管理公共服务平台盛大开幕。中共海南省委宣传部、中共海南省委统战部、海南省工信厅、海南省国资委、海南省工商联、海南省贸促会、海南省新联会等相关部门领导莅临。来自政府有关部门、行业协会、行业专家、媒体、企事业单位代表共100余人现场观摩了决赛盛况。

海南省工信厅装备工业与科技处处长孙于萍致辞
海南省工信厅装备工业与科技处处长孙于萍表示,全国品牌故事大赛每年一届,是由工信部委托,中国质量协会主办,至目前已陆续在全国共设31个分赛区。海口分赛区的工作始于2016年,迄今已连续成功举办了四届。一直以来,作为海口赛区的指导单位,海南省工信厅非常重视对大赛组委会做好这项赛事工作的支持,做好海口赛区的工作,目的是为海南优秀企业搭建一个展示自我、跨界交流的平台,以企业的实际案例,推动质量品牌企业积极发挥示范引领作用,共同来宣传推广海南脍炙人口的品牌故事和品牌经验,共同来打造海南自主品牌良好形象,进一步增强全社会的品牌发展意识。
来自食品、农业、服务业、医疗、装修等多个领域,共116个演讲、微电影、征文的作品,经初赛(初审)、复赛(复评)一路过关斩将,最终46个作品脱颖而出进入决赛。
决赛现场,各参赛选手结合背景PPT、视频、音乐等形式,围绕“品牌”主题,用生动的案例和真挚情感,声情并茂、激情演讲。既有老字号知名品牌传承优秀品牌文化的故事,也有近来新兴品牌创立自主品牌的艰辛事迹,以及在抗击新冠疫情中主动承担社会责任抗击疫情的感人故事。


现场演讲
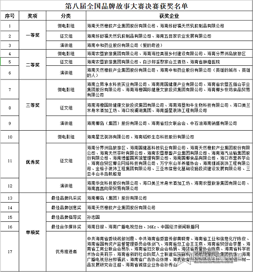
演讲组经过现场激烈的角逐,最后评选出一等奖1名、二等奖2名、三等奖3名、优秀奖4名。海南中和药业股份有限公司荣获一等奖,海南天然橡胶产业集团股份有限公司、海南中和药业股份有限公司荣获二等奖,海南椰岛(集团)股份有限公司、海南省妇女联合会、中石油海南销售有限公司荣获三等奖,海南华奕科技股份有限公司、海口美兰米身米酒加工坊、海南农垦旅游集团有限公司、海南鑫鑫向荣贸易有限公司荣获优秀奖。现场同时公布了征文组和微电影组的决赛结果,观赛领导和嘉宾现场为决赛获奖作品及选手进行了颁奖。

获奖名单
据悉,“第八届全国品牌故事大赛海口赛区决赛”选出的优秀作品将于10月推荐参加全国总决赛。通过本次大赛各参赛选手对参赛作品的精彩演绎,更加凸显海南自贸港建设特色,在传播海南品牌故事,弘扬海南品牌文化,提升海南品牌影响力,增强海南品牌发展信心,坚定海南品牌创新理念等方面发挥了积极作用。
“第八届全国品牌故事大赛海口赛区”由中共海南省委宣传部、中共海南省委统战部、海南省工信厅、海南省国资委、海南省工商联、海南省贸促会、海南省新联会指导,海南省质量协会、海南省总工会、海南省妇女联合会、海南省科学技术协会、海南日报报业集团、海南广播电视总台联合承办,海南天择质量集团、海南天然橡胶产业集团、海南海控、江苏爱德福乳胶制品、海南农垦旅游集团、海南椰岛(集团)股份、海南中和药业、新澈(海南)文化传媒协办。
(更多详情,请搜索并关注微信公众号:“中经联播”、“亚洲品牌会客厅”、“走进自贸港”)
















