华生:传有人放话 华润主导万科后王石必须走
深圳地铁进来 王石也是出局的命!
传宝能提议召开万科临时股东大会 罢免王石等董高监
王石喊话华润:遮羞布全撕了

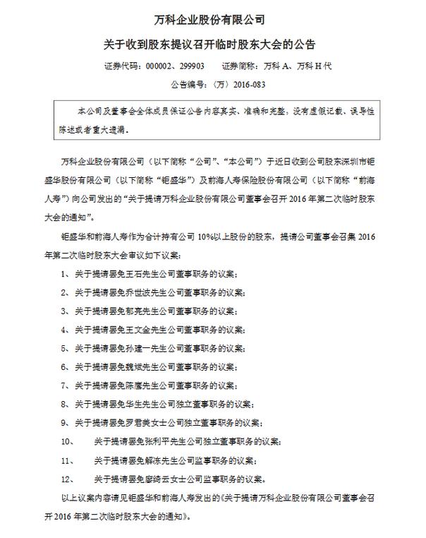
6月26日下午,万科发布公告称,收到股东提议召开临时股东大会。
万科企业股份有限公司(以下简称“公司”、“本公司”)于近日收到公司股东深圳市钜盛华股份有限公司(以下简称“钜盛华”)及前海人寿保险股份有限公司(以下简称“前海人寿”)向公司发出的“关于提请万科企业股份有限公司董事会召开2016年第二次临时股东大会的通知”。

钜盛华和前海人寿作为合计持有公司10%以上股份的股东,提请公司董事会召集2016年第二次临时股东大会审议如下议案:
1、关于提请罢免王石先生公司董事职务的议案;
2、关于提请罢免乔世波先生公司董事职务的议案;
3、关于提请罢免郁亮先生公司董事职务的议案;
4、关于提请罢免王文金先生公司董事职务的议案;
5、关于提请罢免孙建一先生公司董事职务的议案;
6、关于提请罢免魏斌先生公司董事职务的议案;
7、关于提请罢免陈鹰先生公司董事职务的议案;
8、关于提请罢免华生先生公司独立董事职务的议案;
9、关于提请罢免罗君美女士公司独立董事职务的议案;
10、 关于提请罢免张利平先生公司独立董事职务的议案;
11、 关于提请罢免解冻先生公司监事职务的议案;
12、 关于提请罢免廖绮云女士公司监事职务的议案。
【责任编辑:雨蝶】













