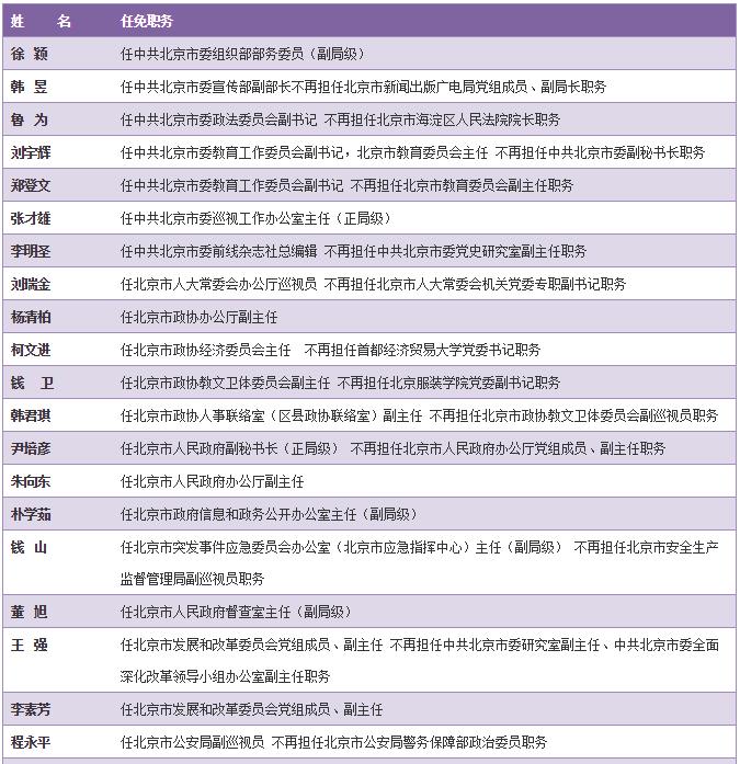
北京市最新发布了一张关于83名局级干部的任免名单。在这份名单中,几位有过共青团经历的干部颇受关注。
出生于1972年的团中央办公厅主任鲁亚,此次履新昌平区委副书记。鲁亚自人大历史系毕业后,一直团中央工作,27岁副处、30岁正处、33岁副局,进步颇快。参加工作后的第二年,他曾赴山西省静乐县段家寨乡中学支教,在那里度过了近一年的时光。
41岁的团市委副书记杨海滨转任市体育局副局长,他在高校工作多年后于2011年进入团市委。由于举办大型体育赛事需要大量志愿者提供服务保障,共青团与体育系统有不少交集。现任北京副市长的王宁,就曾由团市委副书记转任体育局副局长,之后在2008北京奥组委中担任重要职务。
丰台区委副书记顾晓园转任北京第二外国语学院党委书记。她曾担任过高校团委书记和团市委的部长,后来又经历了政府组成部门和区级党委历练,能力颇为全面。在保障园博会的活动中,时任丰台区委宣传部长的顾晓园精心策划组织,率领团队打了一场漂亮的新闻宣传战役,让更多的人认识了这位作风干练的女干部。
还有一位干部值得关注:张海舟已不再担任市外办副主任,而是已经出任中国驻保加利亚大使。事实上,在调往北京市之前,张海舟就曾在外交部工作。他的发展履历,也体现了外交系统干部交流任用的思路。
下面,我们就来认识一下这批领导干部吧。




【责任编辑:张慈】













