
北京青年报记者从市编办获悉,在去年取消129项要求基层开具的证明的基础上,今年本市将再取消一批证明,这些证明皆为部门之间互开互要的“繁琐”环节,涉及低保、社保、医保、结婚登记、申请小客车购买指标、收养子女、申办彩票销售网点、设置医疗机构等等,拟将取消84项。这也意味着,今后市民办事将有84项内容更为便捷。
2016年开始,本市开始持续推进削减证明、便民利企专项行动。截至去年年底,全市一共取消调整了129项要求基层开具的各类证明,涉及不少群众呼声较大的“奇葩证明”。证明清理效果显著,据市政府审改办负责人介绍,以广外街道办为例,清理证明前一年,共开具各类证明约1.8万余件,清理后半年下降到5000余件,年办理量下降了44%。
今年,开始重点针对党政群机关、事业单位要求其他机构开具的涉及企业和群众办事创业的证明进行全面清理。据了解,经过全面调研摸底,目前这一类别的证明和盖章环节共240余项,涉及32个部门和单位,“这些证明影响了企业和群众办事效率,损害了党和政府形象,社会反响很强烈”。
针对这240多项“社会反响强烈”的证明,近期将率先取消其中的84项。据市政府审改办负责人介绍,目前已拟定取消调整方案。其中,5项证明直接取消,79项证明取消后,调整为通过其他方式办理,其中23项证明部门内部调查办理,23项证明调整为“部门告知标准规定+申请人提交书面承诺+政府部门事中事后监管”办理,3项调整为网络核验办理,从“群众来回跑”变为“部门协同办”。
与去年不同的是,今年为了更好地方便企业和群众创业、办事,使改革措施更加接地气,拟取消的84项证明,首次增加了公开征求社会各界意见的环节,“标准就是老百姓方便不方便,满意不满意”,市审改办相关负责人说。
今天起,市民可登录首都之窗查询84项证明的内容并提建议意见。
亮点
5项证明直接取消 3项改为网络办理
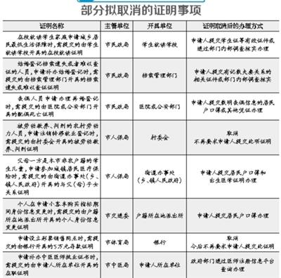
本次拟取消调整的84项证明中,有5项应由政府部门履行的职责或实际管理意义不大,直接予以取消。如企业申请设立彩票销售网点时,原先需要提交由相关银行出具的有5万元的存款证明,今后这项证明不再需要,直接被取消。“这类证明,实际上难以保证企业具有相应的资质,属于没有意义的证明”,相关负责人表示。
另有3项证明取消后,调整为由网络核验办理。如个人在申请小客车购买指标期间,原先如果身份信息变更时,需提交的由户籍所在地派出所开具的个人身份信息变更证明。今后,不用再跑派出所,申请人只需提交居民户口簿,即可办理。
市审改办相关负责人介绍,今后这类证明取消后,拟调整为交通部门通过企业信用信息核验。
30项证明持现有凭证即可办理
据了解,有30项证明取消后,调整为依据申请人现有证件、凭证办理。如企业申请新建畜禽屠宰场、申办机动车维修经营许可、申办危险化学品运输许可,或宗教组织申请设立宗教团体、设立宗教院校时,过去都需要申请人提交产权方出具的相关场所的产权证明,今后拟调整为申请人提交相关场所《产权证》及租赁合同办理。
“这类由产权方开出的证明,可信度比较低”,市审改办相关负责人调研了解到,“通常情况下,产权方已持有的由政府部门颁发的相关《产权证》,完全可以证明有关场所的性质和权属”。
又如,外商申请设立变更外资企业,以及内资企业申请相关生产资质时,都需要申请人提交税务部门开具相关完税证明,有的还需提交人社部门盖章的员工缴纳社保金名单,给企业办事增加了很多负担。今后,这类证明予以取消,拟调整为申请人提交已有的缴税凭证及通过互联网自助打印的相关社保金缴纳对账单办理。
23项改为书面承诺 23项改为内部调查
此次拟取消的84项证明中,有23项证明将改为办理人进行书面承诺,另有23项原本该由政府部门来承担相应工作的证明,取消后将进行内部调查。
改为书面承诺的证明,如体育类民办非企业在刚刚申请设立登记时,要求提交相关体育器材的质量检验证明;民间艺人申请民间工艺大师认定时,则要求提交居(村)委会开具的艺龄证明等。“这类证明往往难以开出,有的根本没办法开出,让申请人十分为难。”市审改办相关负责人说,今后,这类证明予以取消,拟调整为“政府部门告知标准规定+申请人提交书面承诺、协议或声明+部门事中事后监管”的方式办理。
还有23项证明,将调整为部门内部调查办理。比如,北京市专利权人申请专利商用化资助时,需要申请人到国家知识产权局自费印制近三个月专利登记簿(副本),以验证相关资质。今后,这类手续取消,拟调整为部门内部调查核实办理。“从实际看,该专利资质属于政府部门内部管理事务,不应由申请人承担。”市审改办相关负责人说。













