中国经济新闻联播2月26日山西太原电(记者 王海珠)2月25日,据山西省发改委消息,山西省政府办公厅印发《关于印发2020年省级重点工程项目名单的通知》(以下简称《通知》)。《通知》指出,2020年省级重点工程项目名单已经省政府研究确定,共248项,其中建设项目170项,前期项目78项。这些项目投资规模较大,转型引领作用强,同时兼顾传统产业升级和基础设施建设,将为稳投资、补短板发挥积极作用。
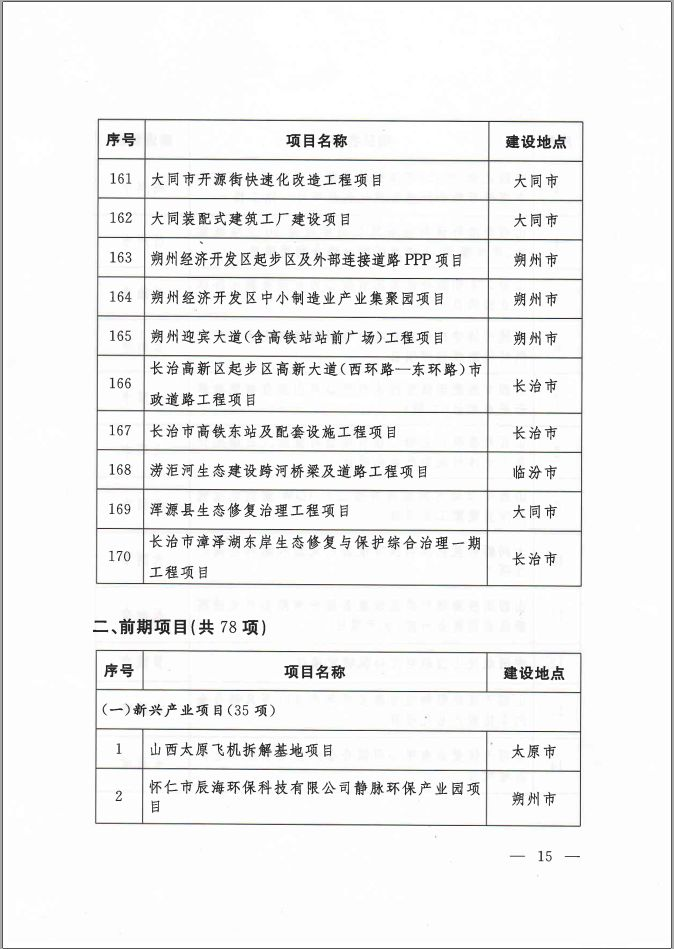
2020年,山西省级重点工程建设项目170项,其中:
新兴产业项目有山西亿晨环保科技有限公司6万吨再生铅改扩建项目、百度云计算(阳泉)中心二期项目、智慧五台山全域旅游信息化项目等100项;
传统产业升级项目有晋能保德煤电有限公司保德2×66万千瓦低热值煤发电项目、太原酒厂有限责任公司整体搬迁转型升级建设酿造小镇项目等9项;
基础设施项目有太原市城市轨道交通2号线一期工程项目、太原市城市轨道交通1号线一期工程项目、新建太原至焦作城际铁路项目等61项。
2020年,山西省级重点工程前期项目78项,其中:
新兴产业项目有山西太原飞机拆解基地项目、怀仁市辰海环保科技有限公司静脉环保产业园项目等35项;
传统产业升级项目有山西煤炭进出口集团有限公司河曲2×35万千瓦低热值煤发电项目、山西一洲实业有限公司年产8000万米高档服装面料生产项目等6项;
基础设施项目有山西运城中500千伏输变电工程项目、山西中建嘉华产业园建设开发有限公司国家火炬计划迎泽特色产业基地项目等37项。
附:《2020年省级重点工程项目名单》



















(信息由友情单位-山西省投资促进局推荐)
山西投促动态:
【今日信息】
【项目篇】248项!2020年山西省省级重点工程项目名单发布
【人才篇】急需人才23名!山西省霍州市发布2020年引进高层次紧缺急需人才公告
山西右玉生态文化旅游示范区城市会客厅建设项目入列2020年省级重点工程项目名单
【特别专题】
【往期回顾】
山西省投资促进局线上走访山西异地商协会近距离聆听复工复产需求
“现场+线上直播”共享山西制造业高质量发展——投资山西大讲堂2020第一期正式开讲
投资山西 服务全程——山西省投资促进局与省科协对接双招双引工作
【@按下招商引资“快进键”】山西省投促局组织召开招商引资工作推进会
长治市:转型项目建设年第一批项目集中开工 69个项目 228亿元
晋中市:“工业项目百日会战”硕果累累,65个项目总投资超300亿
坚持精准发力 推进招商引资——晋城市投资促进中心召开全市招商引资工作安排部署视频会议
阳泉市开发区:采取“不见面”模式推动招商引资,已签约7个项目
忻州经济开发区:积极推行线上招商 确保疫情防控期间发展不断链
(欢迎投稿和提供新闻线索~ 联系我们)













